5月10日,中美两国在长期处于僵持状态的外贸和关税问题上,终于在世界关注的目光中于瑞典日内瓦进行了谈判。
经过两天的谈判,双方最终达成的协议在刚刚(北京时间5月12日15:00)正式对外公布。
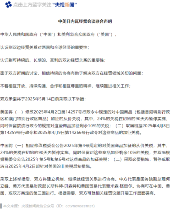
双方承诺在 2025 年 5 月 14 日之前采取以下行动,以下是协议的核心要点:
美国方面的调整:
1. 修改2025年4月2日第14257号行政令,对中国商品(包括香港特别行政区和澳门特别行政区的商品)加征的从价关税进行调整,
其中24%的关税在最初的90天内暂停实施,同时保留根据该行政令对这些商品加征剩余10%关税的权利;
2. 取消根据2025年4月8日第14259号行政令和2025年4月9日第14266号行政令对这些商品加征的关税。
中国方面的调整:
1. 相应修改税委会公告2025年第4号,对美国商品加征的从价关税进行调整,其中24%的关税在最初的90天内暂停实施,
同时保留对这些商品加征剩余10%关税的权利,并取消根据税委会公告2025年第5号和第6号对这些商品加征的关税。
2. 采取必要措施,暂停或取消自2025年4月2日起针对美国的非关税反制措施。

上一篇:法国铁路局罢工一周